毛茛科全球广布,但主要分布在北半球的山地,是高山生态系统的重要成分。该科约60属2500余种,其中许多物种是我国重要的药用植物,如黄连和乌头,多个属的物种也具有重要的园艺价值,如耧斗菜属和铁线莲属(图1)。自1789年成立以来,毛茛科由于形态性状变异极大,其范围和科下各分类阶元(亚科、族和属)的划分长期存在争议,缺乏一个自然合理的分类系统。
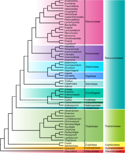
重点实验室王伟研究组及其合作者选取227个物种,涵盖毛茛科几乎所有当前认知的属以及所有可能的异名属,利用五个DNA片段为其重建了迄今类群取样最广泛的系统发育树,并通过系统发育树拓扑结构检验,确定了长期具有争议的白根葵亚科、黄根葵亚科和毛茛亚科侧金盏花族的系统位置,澄清所有属的范围,尤其是异质的银莲花属、扁果草属和鸦跖花属被重新界定、划分。结合形态数据,研究人员为世界毛茛科提出了一包括5亚科、14族和58属的新分类系统(图2)。其中,建立了1新族3新属。
该研究对毛茛科几乎所有的属名进行了全面梳理,为其它科的属级系统学和分类学研究提供了借鉴和参考;所提新分类系统为未来毛茛科的分类学及其相关学科的研究,以及资源的科学利用奠定了理论基础。
该研究成果于3月20日在线发表在国际学术期刊Taxon上。本研究得到国家自然科学基金和中国科学院特别交流(B类)等项目的资助。
文章链接:https://onlinelibrary.wiley.com/doi/10.1002/tax.70099


图2毛茛科的新分类系统