科研进展新闻
更多+
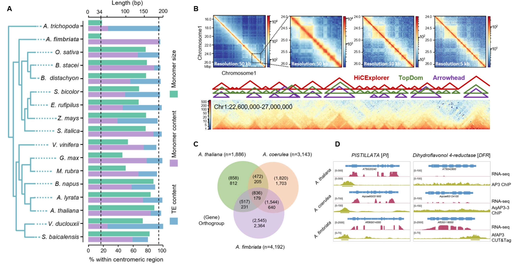
重点是实验室焦远年团队在流苏马兜铃三维基因组及复杂性状进化机制研究方面取得新进展
2026-03-05

重点实验室王伟团队等预测了北极植物群未来气候变化背景下的演变趋势
树线以北的北极苔原孕育着独特而脆弱的植物群,它们能够耐受地球上最寒冷的生存环境,却正经历着前所未有的气候变化速度和幅度。不同温室气体排放情景下(SSP1-2.6至SSP5-8.5),21世纪末北极地表平均气温可能升高约2.8至10.4℃,意味着预测未来不同排放情景下北极植...
2026-02-14
重点实验室汪小全团队揭示松科植物独特生殖周期多样性的进化和遗传调控机制
松科是裸子植物中最大的两个科之一,起源于侏罗纪,现存11属约230种植物,广泛分布于北半球。传统概念的松柏类植物包含松科等8个科、约614个物种,不及被子植物(开花植物)物种数的千分之二,但构成了全球39%的森林覆盖,具有极其重要的生态与经济价值。松科在漫长...
2026-02-06重点实验室汪小全团队揭示裸子植物百岁兰局域分布群体间基因组分化的机制和性别决定系统
2026-01-15重点实验室舒庆艳团队培育的6个牡丹新品种获植物新品种授权
2025-12-23重点实验室贺超英团队解析大豆粒重与品质调控新的分子模块及其机制
2025-11-28重点实验室科研人员在酸蔹藤属生物地理学与物种界定研究中取得新进展
2025-11-06
近期发表论文
更多+-
Genomic divergence and sex-linked region of Welwitschia mirabilis revealed by whole-genome re-sequencing Jing-Jing Sun, Xiao-Mei Xia, Chang Liu, Xi-Yu Wang, Sheng-Long Kan, Tao Wan, Eugene Marais, Gillian Maggs-Kölling, Jin-Hua Ran, Qing-Feng Wang, Xiao-Quan Wang* Cell Reports. 2026 45: 116836
-
Ontogenetic and molecular analyses reveal the evolution of prolonged female gametophyte-dominating reproductive cycles in Pinaceae Hong Du#, Jin-Hua Ran#, Han Zhao, Yuan-Yuan Feng, Kai-Yuan Huang, Feng-Ying Chen, Xiao-Quan Wang* New Phytologist. 2026 : 1-17
-
Evolution of a SHOOTMERISTEMLESS transcription factor binding site promotes fruit shape determination Hu Zhi-Cheng, Majda Mateusz, Sun Hao-Ran, Zhang Yao, Ding Yi-Ning, Yuan Quan, Su Tong-Bing, Lu Tian-Feng, Gao Feng, Xu Gui-Xia, Smith Richard S., Ostergaard Lars, Dong Yang* Nature Plants. 2025 11: 23-35
-
RABC1-ABI1 module coordinates lipid droplet mobilization and post-germination growth arrest in Arabidopsis Wang Yifei, Zhang Min, Sun Pengyue, Zhao Xin, Zhang Ruo-Xi, Liang Yun-Kuan Cell Reports. 2025 44: 115655
-
AFM multiparametric characterization of LLPS in plants Pu Junbao, Wu Shanshan, Chen Liang* Trends in Plant Science. 2025 30: 437-438
通知公告
更多+-
2025-08 01
诚邀海外青年人才依托中国科学院植物研究所申报优青(海外)项目(新增批次)
-
2025-07 23
关于2026年全国硕士研究生招生考试初试科目设置情况的公告
-
2025-07 16
中国科学院植物研究所关于举办资源植物品质分析第十一期高级培训班的通知
-
2025-08 01
诚邀海外青年人才依托中国科学院植物研究所申报优青(海外)项目(新增批次)
-
2024-07 03
中国科学院植物研究所高层次人才招聘启事(长期有效)
-
2023-08 01
植物多样性与特色经济作物重点实验室科技岗位招聘启事
-
2025-08 14
中国科学院植物研究所2026年接收推荐免试研究生通知
-
2025-07 23
关于2026年全国硕士研究生招生考试初试科目设置情况的公告





