流苏马兜铃是继无油樟之后,被发现的第二个自现存被子植物起源后未经历全基因组加倍的物种,基因组保存了高度的原始特征,是研究被子植物进化的关键参考物种。该物种生命周期短、易栽培和基因组小,被认为是被子植物早期类群中最具潜力的“模式植物候选”。此外,流苏马兜铃拥有高度特化的花被片、特殊的花色和花香,并进化出了独特的“诱捕-囚禁-释放”传粉系统。一个极简化的基因组,如何演化出如此复杂的生命形态呢?
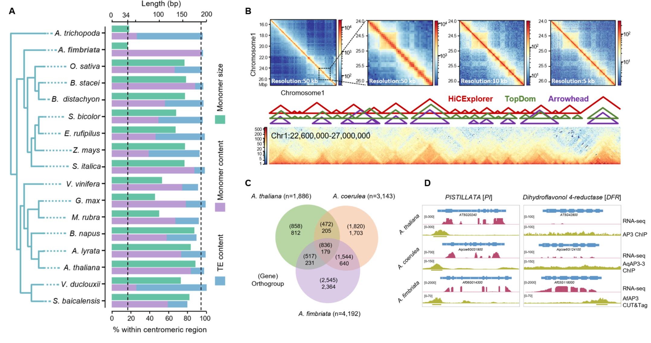
近日,重点实验室焦远年研究团队成功将流苏马兜铃基因组提升至端粒到端粒(T2T)级别,获得了完整的着丝粒序列,发现该物种拥有被子植物已知最短的着丝粒卫星重复序列(仅34-bp),且转座子插入极少,同质化程度高达95%(在26个受调查的被子植物中最高)。这一发现刷新了人们对被子植物着丝粒特征的认知。该研究还绘制了流苏马兜铃的高分辨率染色质空间图谱,首次在木兰类分支植物发现了高置信度的拓扑关联结构域(TAD),并在TAD边界发现了一种高度富集的新型DNA基序,其密度与绝缘强度正相关。这些特征与缺乏明显TAD的拟南芥形成鲜明对比,表明即使在小基因组中也能存在明显的TAD结构域。
为了深入理解流苏马兜铃如何通过“极简”的基因工具包实现高度特化的性状创新,研究团队结合ATAC-seq与高分辨率Hi-C互作数据,鉴定了全基因组水平的非冗余开放染色质区域(ACRs),并发现超过50%的ACRs通过染色质环调控远端目标基因。该结果暗示,时空特异的远距离调控可能是极简基因组演化出复杂性状的“隐形推手”。
最后,以B类花器官身份决定基因APETALA3(AP3)为例,揭示了相关调控网络扩张促进花部形态创新的进化机制。通过对拟南芥、耧斗菜和流苏马兜铃AP3下游调控基因集的比较分析,发现流苏马兜铃AfAP3调控的靶基因数量显著提高,涉及花青素、类胡萝卜素及气味相关的萜烯合酶等通路。这些结果表明,流苏马兜铃基因虽少,但其调控网络却更加复杂,三维基因组和调控网络的重塑可能是其“以简驭繁”的进化策略。
相关研究于2月27日在线发表于国际学术期刊Genome Biology上。该研究得到了国家自然科学基金创新研究群体、中国科学院青年创新促进会、博士后创新人才支持计划等项目的资助。
论文链接:
https://doi.org/10.1186/s13059-026-04014-0

流苏马兜铃着丝粒、三维基因组及调控网络的进化模式